一到冬季,宝宝就特别容易感冒,怎样提高宝宝的免疫力,远离细菌和病毒的困扰成了爸爸妈妈们最关心的问题。其实,合理喂养宝宝是可以增强宝宝的免疫力的!
营养是婴幼儿期宝宝健康成长的基础,也是世界卫生组织和世界儿童基金会提出的儿童早期发展中的五个大的方面之一。
营养素是构成免疫系统的物质基础,完整的营养结构,是良好的免疫网络和适宜的免疫反应的必备条件。
1.合理喂养的原则
选择完全母乳喂养。选择母乳喂养可以让6个月以内的小宝宝拥有较强的免疫力,因为母乳可以将妈妈体内与免疫力相关的有效成分传递到宝宝体内,让宝宝有更好的体魄抵抗病毒的侵扰;实在不能完全母乳喂养的宝宝,可添加不同阶段的婴儿配方乳粉,要注意查看重要营养素,并且按时引入其他食物。

6个月后开始引入其他食物并继续母乳喂养到两岁。至少应该坚持母乳喂养至足8个月,然后再按照添加原则进行其他食物的引入;
尽管喂养方式、添加辅食的种类,以及其他相关因素可能会造成每个婴儿肠道微生态组成发生改变,但研究发现,虽然个体间微生物定植时间、数量、种类各不相同,但到了1岁龄左右,均可形成具有个体特异性、类似成人模式的、组成结构已较稳定的肠道微生态结构。从1岁龄到2~3岁为生命早期肠道微生态系统成熟阶段,肠道微生态与它们所依附的人体的消化及免疫系统的发育是同步的。


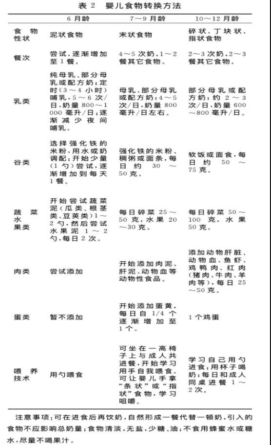
辅食添加可参考如下表。

所以根据宝宝年龄特点选择食物,6月龄可添加辅食,首先富含铁的泥糊状食物,鼓励尝试新的食物,每次只引入1种,留意观察是否有呕吐、腹泻、皮疹等不良反应,适应1种食物后再添加其他新的食物。逐渐调整辅食质地,与婴幼儿咀嚼吞咽能力相适应,泥糊状食物逐渐过渡到半固体或固体食物,1岁后可吃软烂食物,2-3岁后可食用家庭膳食。逐渐增加食物种类,保证食物多样化,包括谷薯类、豆类、坚果类、动物性食物、鸡蛋、含维生素A丰富的蔬菜水果、奶类及奶制品等多种类型。
可见,营养是影响免疫系统发育的重要因素!


2.与免疫力相关的重要营养素
除了蛋白质、碳水化合物、脂肪和水,还有些营养物质对宝宝建立良好的免疫适宜状态也十分重要。“良好的免疫适宜状态”是指,建立的这个免疫系统能够比较好地发挥防御作用,抵御疾病。
维生素D及A
在全世界的婴儿期宝宝喂养方案中,维生素D是唯一被指出需要及早另外添加的维生素。
足月儿生后两周开始添加400IU(国际单位)的维生素D,早产儿出生后即可以开始添加800国际单位的维生素D至校正月龄三个月,之后改为每日400国际单位。
所有宝宝均应补充维生素D至两岁,之后再视情况决定是否继续补充。
维生素D不仅是宝宝身体骨骼发育、肌肉发育和多组织发育的不可或缺的维生素,也是宝宝免疫系统发育的重要维生素。维生素D缺乏是各种感染的危险因素,补充维生素D可以预防和减轻感染症状。维生素D水平正常能降低宝宝呼吸道感染发生的几率。
维生素A具有促进生长、繁殖、维持骨骼、上皮组织、视力和粘膜上皮正常分泌、机体正常免疫等多种生理功能。大量研究证实VA与儿童感染性疾病密切相关。所以适当补充可预防和减轻感染症状。
还有铁元素、锌元素、钙元素和多种维生素等很多微量元素营养素、矿物质对宝宝生长发育及认知发育至关重要,尤其是铁元素对大脑发育影响较大,并且铁缺乏容易引起贫血,会影响宝宝免疫力且增加反复感染的几率。 维生素C、维生素B1、维生素B12、维生素E、维生素K等多种人体必需微量营养素,促进婴幼儿生长发育,这些物质对免疫系统的维持也十分重要。

总之:人体所需的各种些营养素来源就是各种食物。儿童不是成人的缩小版,各年龄段都有特殊性,其选择的营养素不是营养素的叠加,营养行为、营养环境对儿童营养结果关系重大,年龄越小,生长越快,营养需求越高,而且承担营养物质消化、吸收的消化系统功能越差,喂养不当易引起消化紊乱,进而导致营养不良,影响健康生长,易导致宝宝免疫力低下,使得一些感染性疾病,尤其是肠道还有呼吸道的反复感染。
所以合理喂养,避免挑食偏食,从小养成良好饮食习惯,避免不良饮食行为非常重要。
长链不饱和脂肪酸(LCPUFA)
其实就是大家经常提到的“必需脂肪酸”,如二十碳五烯酸 (EPA)、二十二碳五烯酸 (DPA)、二十二碳六烯酸 (DHA) ,这些脂肪酸都具有抗炎的作用。

如果婴幼儿期能够从妈妈的乳汁和其他食物中获得足够的DHA摄入,可以降低呼吸道疾病的发生率,包括咳嗽、上呼吸道感染、咽峡炎、支气管炎和肺炎。主要原理就是,长链不饱和脂肪酸可以协助建立肠道微生态环境,抵御感染。 通过营养促进正常肠道菌群的建立。怎么吃,才能帮助宝宝建立起一个比较好的肠内微生态环境呢?
在婴幼儿在出生后的2个小时左右,从其新鲜粪便中即可检测出少量微生物,这说明微生物已开始在肠道内定植。之后肠道微生态组成结构会随着宝宝的生长发育逐渐由“需氧菌”为优势菌转变为以“厌氧菌”为优势菌,开始了肠道微生态环境形成的过程。
如果宝宝在0~6月内的喂养是以母乳为主,此阶段肠内微生物主要来源于母乳,其肠道微生态组成结构就与母体相近,双歧杆菌是优势菌群。 6月龄开始添加辅食到1岁左右断奶是肠道菌群结构产生波动的阶段。

智力测试
有研究发现,母乳喂养能够增加6~12月龄婴幼儿肠道菌群多样性,婴儿肠道益生菌菌群主要为“双歧杆菌”和“乳酸杆菌”,对宝宝来讲是最好的肠道微生态环境。
3. 肠道微生态的生理作用
肠道微生态与免疫系统
记住,肠道才是人体最大的免疫器官!
肠道在人体中除了具有基础的消化吸收功能外,也是人体最重要的免疫器官。肠道免疫系统包括“非免疫屏障”与“免疫屏障”。
这是什么意思呢?
非免疫屏障指的是从结构上实施阻击,有点像战争中修筑的工事,包括物理屏障、化学屏障、肠道黏膜屏障 (肠道微生物参与)。
而免疫屏障必须有免疫相关的细胞和成分参与,如T细胞、吞噬细胞和各种抗体和免疫因子,就像战争中的各种武器,这就需要通过位于肠道及其周围的淋巴组织来实现。
肠道黏膜的肠固有层中的B细胞可分泌大量抗体,叫做“分泌性IgA(sIgA)”,sIgA是黏膜免疫应答过程中的主要效应因子,肠道微生物可通过与固有层的淋巴细胞接触,刺激机体免疫系统,从而诱导免疫细胞分化成熟。
增加宝宝抵抗力营养是关键因素, 营养均衡促进脑发育


小朋友做DST评估
总结
增加宝宝抵抗力营养是关键因素
根据宝宝年龄选择食物,首先母乳喂养6月,单纯乳类喂养不能完全满足6月龄后婴儿生长发育的需求,婴儿需要由纯乳类的液体食物向固体食物逐渐转换,这个过程称为食物转换(旧称辅食添加)。婴儿期若断离母乳,仍需维持婴儿总奶量800毫升/日左右。
儿童营养需求包括营养素、营养行为和营养环境三个方面,婴幼儿喂养过程的液体食物喂养阶段、泥糊状食物引入阶段和固体食物进食阶段中,不仅要考虑营养素摄入,也应考虑喂养或进食行为,以及饮食环境,使婴幼儿在获得充足和均衡的营养素摄入的同时,养成良好的饮食习惯。在资源缺乏、日常饮食无法满足婴儿营养需要时,可使用营养素补充剂或以大豆、谷类,为基质的高密度营养素强化食品。
食物制作方面
食物合理烹调,易于消化,少调料,少油炸。从小培养儿童清淡口味,有助于形成终生的健康饮食习惯。参与食物选择与制作,增进队食物的认知与喜爱,鼓励儿童体验和认识各种食物的天然味道和质地,了解食物特性,增进对食物的喜爱,减少对食物的偏见。
家长或幼儿园老师可带儿童去菜市场限购食物,辨识应季蔬菜水果,尝试自主选购蔬菜,激发儿童对食物的兴趣,享受劳动效果让儿童参观家庭膳食制备过程,参与一些力所能及的加工活动,体验参与的乐趣。
每位儿保医师每天工作当中正确指导每个家长带宝宝来体检儿童饮食喂养问题是非常重要的一项工作,体检工作中,耐心听取患儿家长喂养方面所遇到问题,跟家长沟通是否宝宝合理安排饮食行为,喂养方法与膳食结构是否合理等等。帮助家长解决饮食行为营养搭配,促进每位宝宝健康成长是我们这行专业人员主要职责、又是给我们自己带来欢乐的一项工作。
合理营养是促进儿童健康成长的前提,生长发育与营养调整互相离不开,合理营养可提高宝宝免疫力,降低感染几率。合理营养不仅促进健康成长,而且促进健康脑发育,宝宝认知、语言、心理行为、运动发育均离不开脑发育。所以营养是儿童健康成长基础,又是增强宝宝免疫力的重要因素哦!



文图| 儿童保健科 阿曼古丽·铁木尔 海报| 秦紫荆
初审| 秦紫荆 复审| 郭晶晶 终审| 江超
网页编辑| 党委办公室 秦紫荆

地址:乌鲁木齐市阿勒泰路393号
邮编:830000
电话:0991-3056500
传真:0991-3056678
邮箱:xjetyy@yeah.net
Copyright © 2026 新疆维吾尔自治区儿童医院 新ICP备20000253号